人才培养
人才培养
北理工学子在第九届全国大学生光电设计竞赛决赛中喜获佳绩

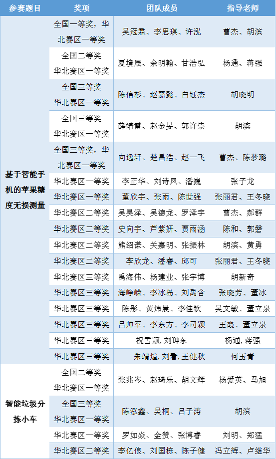
2021年8月29日-31日,第九届全国大学生光电设计竞赛决赛在深圳大学举办。本次大赛由教育部光电信息科学与工程专业教学指导分委员会和中国光学学会主办,深圳大学承办。来自全国227所高校的1925个项目、9201名师生报名参加,参赛的高校数量、项目数量和师生人数都创下了历史新高。经过前期华北、东北、西北、西南、中部、东南和东部七个分赛区选拔,共有来自89所高校的233支参赛队、1088名师生晋级国赛,其中57所高校,119支参赛队,555名师生进入国赛实物决赛。bw必威西汉姆联官方网站派出33支队伍参加竞赛,最终获得全国一等奖1项,二等奖2项,三等奖4项,华北赛区一等奖10项,二等奖10项,三等奖10项。
近年来,学校高度重视学生创新创业教育,深化创新创业教育改革,坚持“价值塑造、知识养成、实践能力”三位一体,打造创新创业教育融入德智体美劳全面发展的立德树人“大平台”。在学校的鼓励和支持下,光电学院非常重视学生的创新意识和科研能力培养,以重要赛事为牵引,发挥教师主导、学生主体作用,构建教师科创育人体系,营造创新文化育人氛围,工作举措初展成效。
附:
第九届全国大学生光电设计竞赛bw必威西汉姆联官方网站获奖名单


